...una invitación a entrar en el maravilloso mundo de la programación...
 Portada      Noticias      Descargar      Documentación      Foros    


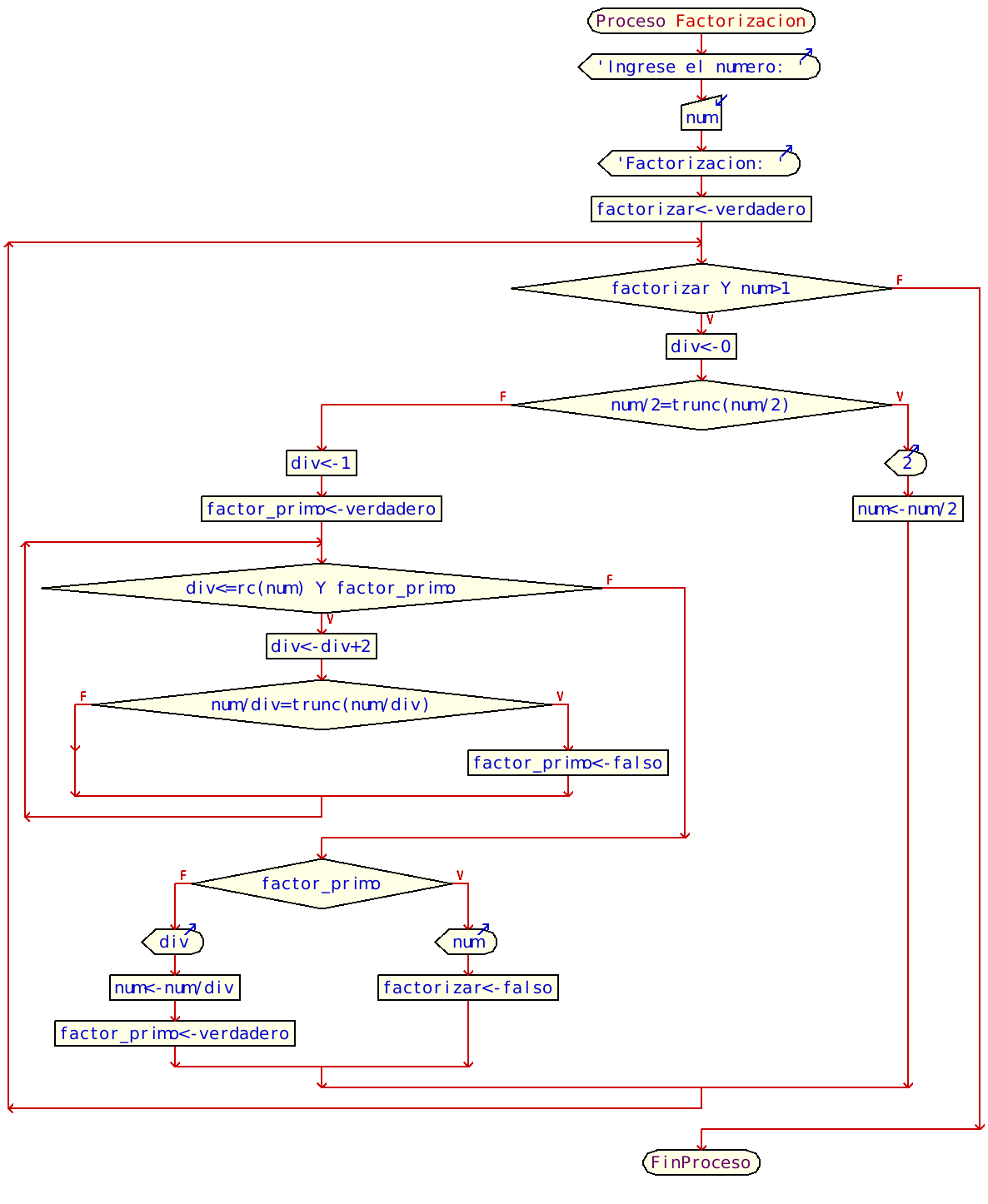
Factorizacion

Pseudocódigo: Flexible...   Estricto...   |   Diagramas de flujo: Clásico...   Nassi-Schneiderman...   |   Más ejemplos...


Powered by:   SourceForge.net Logo